

凭借专业的集成电路分析实验室、自主研发的系列EDA软件和丰富的集成电路分析经验,芯愿景持续向全球客户提供高性价比、高效率和高质量的竞争力分析、工艺分析、电路提取和分析、逻辑和电路仿真等技术分析服务。
芯愿景的集成电路技术分析能力始终紧跟半导体行业最先进工艺制程的发展步伐,目前已成功实现4nm FinFET芯片的工艺分析和电路分析,单个项目最大规模超过55亿个晶体管。

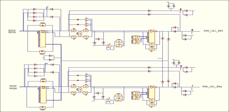
电路提取:根据芯片图像背景,依托芯愿景自主研发的EDA软件平台,通过引线识别、通孔识别、单元搜索和提取等自动化分析技术,得到反映芯片原始版图信息的平面电路图。平面电路图可读性较差,难以反映电路功能。
电路分析:基于芯愿景自主研发的Hierux System软件系统和BoolSmart System软件系统,结合芯片datasheet等资料,将平面电路图分析整理成易于理解的、反映芯片原始设计思想和设计技巧的层次化电路图。
数据交付格式:EDIF200、Verilog、SPICE、VHDL、Workview等标准格式

通过产品测试、产品拆解、芯片解剖等技术手段,结合上下游产业链的成本信息,帮助用户最大程度了解竞品的成本优势和技术优势。
封装分析:X-ray、引脚数量和间距、封装基板层数和各层厚度、封装平面解剖、纵向解剖、bonding分析等
管芯分析:管芯面积、特征尺寸、M1/PL概貌图、floor plan分析(识别模块功能)等
制造工艺:产品生产线推测、栅氧厚度、PN结深、silicide结构、侧墙结构和尺寸等
关键技术分析:关键模块的布局布线、电源和地线布局、IP核数量和面积、ESD设计特点、低功耗技术、抗辐照技术、存储类型和容量等
其他需求:MPW、full mask生产成本、封装成本等定制分析需求